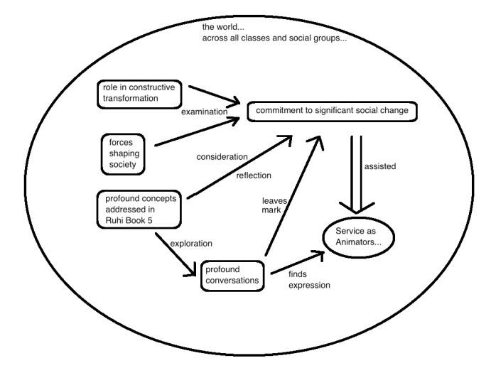
“Throughout the world, across all classes and social groups, there has been a ready response from youth who are invited to examine the forces shaping their society and their role in contributing to its constructive transformation through service as animators of junior youth groups. Time and again it has been seen that consideration of, and reflection upon, the profound concepts addressed in Book 5 of the Ruhi Institute release the deep reservoirs of commitment to significant social change that young people possess. Engaging their fertile minds in an exploration of such ideas gives rise to profound conversations that leave their mark and find expression in action. Those who are inclined to establish a junior youth group are assisted to do so, and in this way, the program’s reach in a town or neighborhood is expanded in a relatively short period, even if there are only a limited number of human resources available within the Bahá’í community.” – 14 November 2012, The Universal House of Justice

Forces – spiritual, social, intellectual, and physical – are irresistibly moving humanity. Towards what direction? Who are the protagonists of this movement? How can humanity’s inherent capacities be harnessed?
In the young people of the world lies a reservoir of capacity to transform society waiting to be tapped. How are these deep reservoirs of commitment to significant social change that young people possess released?
Look at the verbs: examine, consider, reflect upon, explore – what do they mean and how are they used? Look at the ideas: the forces shaping society, a youth’s role in contributing to society’s constructive transformation, the profound concepts addressed in Book 5 of the Ruhi Institute. Look at the outcome: a sense of two-fold purpose, to develop their inherent potentialities and to contribute to the transformation of society – through service as animators of junior youth groups. What are the means? Conversations and mutual assistance.
What are some forces shaping our society? Some, constructive and positive, include love for truth, thirst for knowledge, attraction to beauty, and unity. Some, destructive and negative, include materialism, self-centeredness, prejudice, and ignorance.
What are some of the concepts addressed in Book 5 of the Ruhi Institute? In addition to addressing the forces shaping society and a youth’s role in society’s constructive transformation, some other concepts include: coherence, two-fold moral purpose, the age of junior youth, spiritual perception, the dual-nature of self, language, the power of expression, hope, service, and empowerment.
Any serious attempt at civilization-building cannot ignore the role of young people in working with those younger than themselves, analyzing these forces, understanding these concepts, and taking on the identity of a life-long servant of humanity.
This is brilliant and so helpful for me as I take Book 5. So glad I “accidentally” ventured upon this page doing a google search to find the source of the quote “In the young people of the world lies a reservoir of capacity to transform society waiting to be tapped”
This is beautiful!! Thank you for this contribution!